Connectors → Freshservice
About Freshservice
Freshservice is a cloud information technology service desk solution that provides incident management, asset management, release management, and service catalog features.
Freshservice Connector
With the Freshservice connector, you can ingest data that the Freshservice API exposes into Incorta for descriptive, diagnostic, explorative, and predictive analysis. The connector utilizes the Freshservice Application Programming Interface (API), a REpresentational State Transfer (REST) API.
For example, using the Freshservice connector and Incorta, you can easily analyze ticket and asset data in order to monitor service desk performance and improve service delivery.
The Freshservice connector supports the following Incorta specific functionality:
| Feature | Supported |
|---|---|
| Chunking | |
| Data Agent | |
| Encryption at Ingest | |
| Incremental Load | |
| Multi-Source | ✔ |
| OAuth | |
| Performance Optimized | ✔ |
| Remote | |
| Single-Source | ✔ |
| Spark Extraction | |
| Webhook Callbacks | ✔ |
Freshservice API
The Freshservice connector support two versions of the Freshservice API:
For Release 4.4 and higher, Incorta recommends using the Freshservice API v2.
As a REST API, a HTTP requests may retrieve table metadata or transactional data. Data is in JavaScript Object Notation (JSON) format. JSON may contain key values, nested objects, and object arrays.
The Freshservice API does not support the dynamic discovery of entities and fields. It is not possible to select specific fields or write advanced queries.
Steps to connect Freshservice and Incorta
To connect Freshservice and Incorta, here are the high level steps, tools, and procedures :
- Create an external data source
- Create a schema with the Schema Wizard
- or, Create a schema with the Schema Designer
- Load the schema
- Explore the schema
Create an external data source
Here are the steps to create a external data source with the Freshservice connector:
- Sign in to the Incorta Direct Data Platform.
- In the Navigation bar, select Data.
- In the Action bar, select + New → Add Data Source.
- In the Choose a Data Source dialog, in Application, select Freshservice.
- In the New Data Source dialog, specify the applicable connector properties for the selected API version.
- To test, select Test Connection.
- Select Ok to save your changes.
Freshservice connector properties
Here are the properties for the Freshservice connector that are common to both API v1 and API v2:
| Property | Control | Description |
|---|---|---|
| Data Source Name | text box | |
| Domain | text box | |
| Authentication Type | drop down list | ● Email/Password ● API Token |
| text box | Email/Password authentication only | |
| Password | text box | Email/Password authentication only |
| Token | text box | ● API Token authentication only ● Use Personal API key |
| API Version | drop down list | v2 for Incorta Release 4.4 and higher |
| Custom Date Formats | text box | Specify any Custom date formats |
Custom date formats
The Freshservice API v1 and v2 support the following custom date formats:
YYYY-MM-DDYYYY-MM-DDTHH:MMYYYY-MM-DDTHH:MMZYYYY-MM-DDTHH:MM:SSYYYY-MM-DDTHH:MM:SSZYYYY-MM-DDTHH:MM:SS±hh:mmYYYY-MM-DDTHH:MM:SS±hhYYYY-MM-DDTHH:MM:SS±hhmm
Formats without the time zone are assumed to be in UTC. Here are some format examples for datefields:
2016-02-15T21:16:25Z2012-12-24T12:56:15+05:302010-03-23T12:00
Freshservice connector properties API v2
Here are the additional properties for the Freshservice API v2:
Ticket Stats and Ticket Requester will consume additional Freshservice API credits.
| Property | Control | Description |
|---|---|---|
| Include Ticket Stats | toggle | Includes: ● Closed At ● Resolved At ● First Responded At Time |
| Include Ticket Requester | toggle | Includes: ● Name ● Mobile ● Phone |
Create a schema with the Schema Wizard
Here are the steps to create a Freshservice schema with the Schema Wizard:
- Sign in to the Incorta Direct Data Platform.
- In the Navigation bar, select Schema.
- In the Action bar, select + New → Schema Wizard
- In (1) Choose a Source, specify the following:
- For Enter a name, enter the schema name.
- For Select a Datasource, select the Freshservice external data source.
- Optionally create a description.
- In the Schema Wizard footer, select Next.
- In (2) Manage Tables, in the Data Panel, first select the name of the Data Source, and then check the Select All checkbox.
- In the Schema Wizard footer, select Next.
- In (3) Finalize, in the Schema Wizard footer, select Create Schema.
Create a schema with the Schema Designer
Here are the steps to create a Freshservice schema using the Schema Designer:
- Sign in to the Incorta Direct Data Platform.
- In the Navigation bar, select Schema.
- In the Action bar, select + New → Create Schema.
- In Name, specify the schema name, and select Save.
- In Start adding tables to your schema, select Freshservice.
- In the Data Source dialog, specify the Freshservice table data source properties.
- Select Add.
- In the Table Editor, in the Table Summary section, enter the table name.
- To save your changes, in the Action bar, and select Done.
Freshservice table data source properties
For a schema table in Incorta, you can define the following Freshservice specific data source properties as follows:
| Property | Control | Description |
|---|---|---|
| Type | drop down list | Default is Freshservice. |
| Data Source | drop down list | Select the Freshservice external data source. |
| Table | drop down list | Choose the Freshservice table to add to the schema. |
| Filter | text box | Specify a Ticket filter |
| Callback | toggle | Enables Callback URL field |
| Callback URL | text box | Specify URL |
Ticket filters
Here are the available filters for the Ticket table:
| Filter | Description |
|---|---|
new_and_my_open | Returns new and open tickets for the agent whose credentials were used to make this API call. |
watching | Returns the tickets being watched by the agent whose credentials were used to make the API call. |
spam | Returns tickets marked as spam. |
deleted | Returns deleted tickets. |
View the schema diagram with the
Here are the steps to view the schema diagram using the Schema Diagram Viewer:
- Sign in to the Incorta Direct Data Platform.
- In the Navigation bar, select Schema.
- In the list of schemas, select the Freshservice schema.
- In the Schema Designer, in the Action bar, select Diagram.
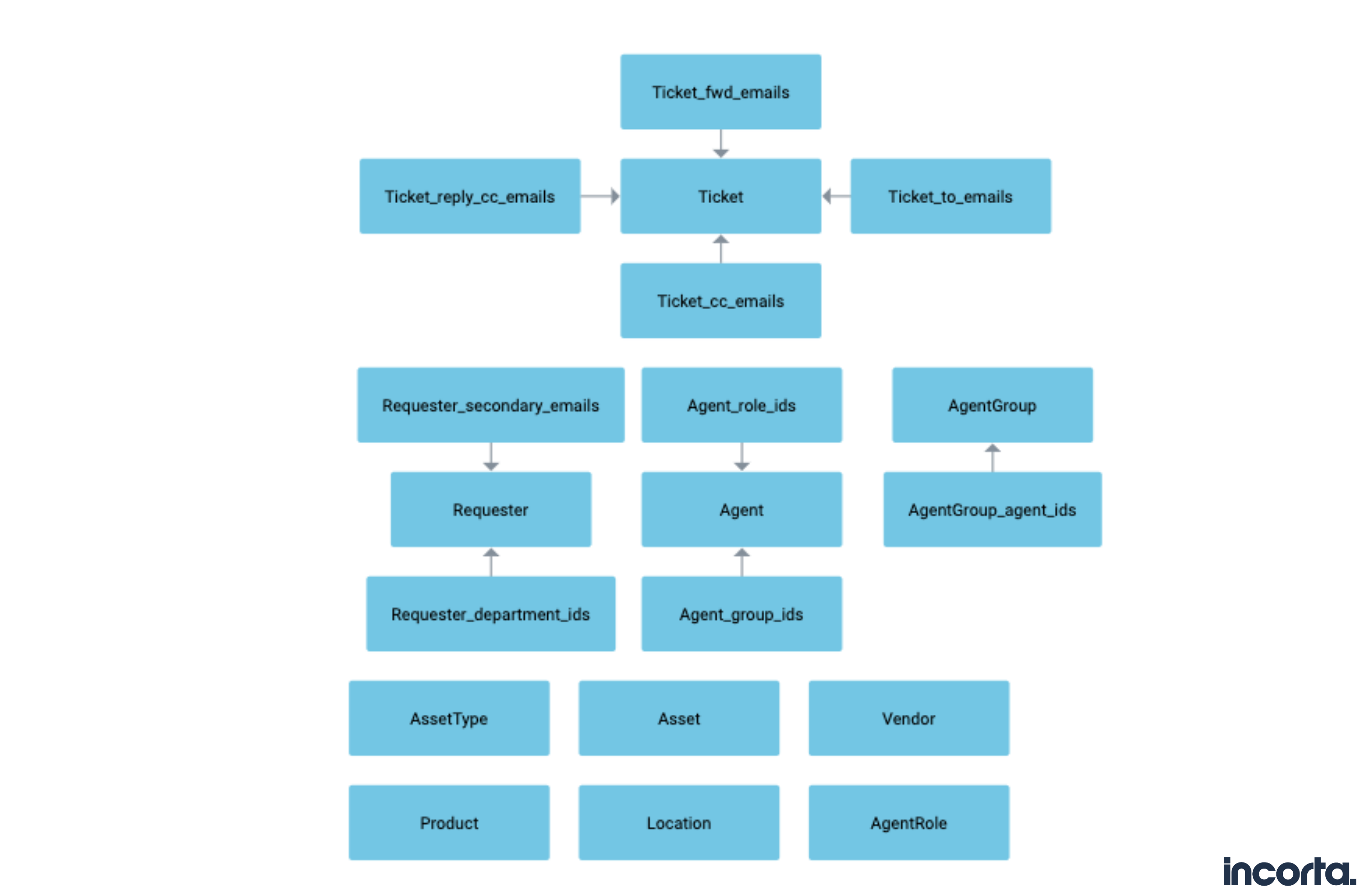
Freshservice schema diagram
The following is an example schema for an external data source that utilizes the Freshservice connector:

Load the schema
Here are the steps to perform a Full Load of the Freshservice schema using the Schema Designer:
- Sign in to the Incorta Direct Data Platform.
- In the Navigation bar, select Schema.
- In the list of schemas, select the Freshservice schema.
- In the Schema Designer, in the Action bar, select Load → Load Now → Full.
- To review the load status, in Last Load Status, select the date.
Explore the schema
With the full load of the Freshservice schema complete, you can use the Analyzer to explore, the schema, create your first insight, and save the insight to a new dashboard.
To open the Analyzer from the schema, follow these steps:
- In the Navigation bar, select Schema.
- In the Schema Manager, in the List view, select the Freshservice .
- In the Schema Designer, in the Action bar, select Explore Data.